Salvage Therapy for Prostate Cancer: AUA/ASTRO/SUO Guideline (2024)

A moderator on the HealthUnlocked website shared a link to the new 2024 American Urological Association guidelines for salvage therapy for recurrent prostate cancer:

https://www.auanet.org/guidelines-and-quality/guidelines/salvage-therapy-for-prostate-cancer

These are the generally agreed-upon guidelines that practitioners should follow when a patient has recurrent prostate cancer after initial treatment.

Month 159 – Meeting with Urologist

Today’s meeting with the urologist went about as I expected it would. In a nutshell, we agreed to punt for another three months and see where we’re at with a new PSA test at that time.

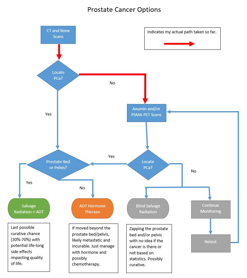
We talked about the clean PSMA PET scan results and the fact that we remain in this inconclusive gray area right now that doesn’t bode well for making decisions about the next steps. He did suggest that I could start ADT now if I wanted to do so, and he debated about whether it would be appropriate to start ADT with abiraterone. He leaned toward just starting without abiraterone if ADT is what I wanted to do, but I also sensed that he felt no need to rush into this given the negative scan results.

One interesting comment that he made (and I wish I had taken better notes) was along the lines of ADT alone has not been shown to extend life expectancy. The unsaid implication was, “Why go through the side effects of ADT now if studies show there’s no discernable difference in the outcome?” That’s something that I need to dig into a little more.

One interesting thing that’s popped up in my conversations with others in prostate cancer forums or here is testosterone level testing. In all my years of being treated, my testosterone level has never been tested, so we talked about that. It’s something that we can do just prior to starting ADT to establish a baseline reference point.

I mentioned my email conversation with the radiation oncologist, and talked about the possibility of zapping a lesion should it show up on a PSMA PET scan in the future. The urologist seemed a bit indifferent to that approach (probably an occupational hazard).

During the conversation, I mentioned that my PSA doubling time using the last four values was at just over six months, and he commented that that was “not insignificant.”

We did discuss whether there was value in knowing where the cancer was located at this point, or to just know that the cancer is somewhere and proceed with systemic treatment without knowing its location. My concern is that starting ADT would make finding the location next to impossible on a PSMA PET scan if my PSA is knocked down to near zero.

He kept using the term “metastatic” throughout the conversation which, I suppose, is technically correct. If the cancer is someplace other than where it started, it’s metastatic. But I’ve also learned that there is a lot of gray area in the prostate cancer world when it comes to classifying how and what your cancer is.

I also asked for a consult with a medical oncologist to get his/her insights on where I’m at and what should be done next and he was going to put that request in for the consult.

I have a three-month follow-up appointment and PSA test scheduled for 14 May 2024, so the saga continues.


About an hour after I returned home from my appointment, the PCRI posted this very timely video on micro-metastatic prostate cancer.

I’ll probably publish this video as a stand-alone post so it’s easier to find.

Header Image: La Jolla Shoreline, La Jolla, California

Day 4,820 – PSA Results

Okay. I got antsy and went for my PSA test on Friday instead of next week. As expected, my PSA increased from 0.33 ng/mL on 6 December 2023 to 0.37 ng/mL on 19 January 2024.

The silver lining in that cloud is that the rate of increase slowed a bit and it didn’t increase as much as I expected it would.

Sometimes, I get too nerdy for my own good. There was a 91% increase between the May and October readings, and there was a 57% increase between the October and December readings, so I averaged the two increases (74%) and projected that this increase would land me at just over 0.5 ng/mL. This increase ended up being just 12% over the previous December reading. Fickle PSA.

I ran the numbers through the Memorial Sloan-Kettering PSA Doubling Time calculator again, using the five values from March 2023 (0.13) on. My PSA doubling time dropped from 6.7 months to 6.2 months, and my PSA velocity increased from 0.2 ng/mL/yr to 0.3 ng/mL/yr since calculating it back in December.

I went for the test early because I really wanted to know the PSA value going into the PSMA PET scan that’s scheduled on 31 January 2024. Plus, if it dropped, I would have had time to ask the urologist if it was worth going ahead with the scan at a lower PSA level. (Remember, I went for a PSMA PET scan when my PSA was 0.22 ng/mL, and it didn’t show anything at that PSA level. Why subject myself to another dose of Gallium-68 if the outcome may not produce any useful information?)

My follow-up with the urologist to review the PSMA PET scan and PSA results is on 13 February, and we’ll map out what’s next from there.

So that’s the latest and greatest. More to come.

Header image: The famous Torrey Pines Golf Course, San Diego, California, home to the Farmers Insurance Open golf tournament

Day 4,776 – PSA Results (Not Good)

Well, 💩.

The suspense of not knowing what my PSA was up to was killing me, so I went a couple of days earlier than I planned to have my PSA test. I was expecting it to go up a bit, but I wasn’t expecting it to leap a tall building in a single bound.

My PSA jumped from 0.21 ng/mL on 31 October to 0.33 ng/mL on 6 December, a 57% increase in five weeks. Ugh. Using the four PSA values from this year and Memorial Sloan Kettering PSA Doubling Time calculator, my PSADT is 6.7 months.

I’d say it’s safe to conclude that the salvage radiation therapy missed the mark, but I’ll confirm that with an in-person appointment with the urologist on Thursday, 14 December and with the radiation oncologist via email.

I’m writing this late on Thursday night, about 20 minutes after seeing the results online, so I’m still shocked and processing it all. I’ll wrap this post up in the morning…

Back at the keyboard Friday morning after a somewhat fitful night of sleep…

Needless to say, this was (and still is) a bit of a gut-punch for me to see the PSA increase so rapidly. It’s definitely got me concerned and wondering where the cancer is if the radiation didn’t even make a dent in it.

So what’s next? I don’t know. I suspect these would be a few possibilities:

First, maybe let the PSA continue to rise a little more until it’s over 0.5 ng/mL but less than 1.0 ng/mL to give a PSMA PET scan a better chance of picking up where the cancer is located. At 1.0 ng/mL, PSMA PET scans can find the cancer about 90% of the time.

If there are only a couple of localized lesions, we may be able to radiate them.

Second, I’m sure androgen deprivation therapy (ADT) is definitely on the horizon, whether we do a scan and radiation or not. My only question would be the timing of the ADT. If it’s given before a scan, would that make it more difficult for the scan to pick up the lesions? I don’t know.

Last, Dr. Mark Scholz of the Prostate Cancer Research Institute, recently posted a video where he talked about a shift in how they approach treating advanced prostate cancer. (I’ll post the video in a separate post.)

Traditionally, treatments were offered sequentially. You’d start with hormone therapy, and when the cancer became resistant, you shifted to a different type of hormone therapy. When that failed, you would move into chemotherapy, a PARP inhibitor (immunotherapy), injectable radiation, and finally clinical trials.

There is research showing that combination therapies may be more effective in staving off the cancer. Instead of just starting out with ADT, it may make sense to combine ADT with radiation or ADT with chemotherapy right out the gate. Yes, there may be increased immediate side effects from the dual treatment, but early studies are showing higher cure rates and longer survival. Additionally, if the combined treatments are successful, this may lead to a better long-term quality of life because you may be able to be taken off ADT.

My appointment with the urologist is on Thursday, 14 December, and you bet I’ll have a ton of questions ready. One of them will be about getting a full-blown medical oncologist who specializes in prostate cancer involved at this point.

In the meantime, I’m going to have to start learning the language of advanced prostate cancer. There are so many different drugs and treatments with weird names that don’t really indicate what they do or how they’re used that it’s tough to keep them straight. Perhaps a spreadsheet may be in order…

I am trying to look for the silver lining in the cloud. I guess that would be that my PSA is still quite low. But the dark part of the cloud is the fact that I’m probably entering the phase where the treatments and their side effects will eventually be worse than the disease when it comes to daily quality of life. I tolerated the six-month dose of Eligard in 2022 pretty well, but it wasn’t without side effects. I guess I’ll cross that bridge when I get to it.

Oh. And I’m open to any and all insights from those who have traveled this path ahead of me.

Well, time to get out of the house and try to put this out of my mind for a brief period. (Translation: Escapism.)

Day 4,742 – RO Response

I emailed the radiation oncologist yesterday and his response at 6:13 a.m. Saturday 😮 was about what I expected:

  • He agreed with another PSA test and recommended doing it in six weeks (mid-December).
  • Reminded me that the current PSA of 0.21 ng/mL is still below the starting point of 0.36 ng/mL at the beginning of radiation, so in his eyes, this is technically not progression, but…
  • He also agreed that the “trajectory means we need to keep a closer eye on it.”

I emailed the urologist to request another PSA test before our appointment on 14 December before I received the response from the RO, and I’m awaiting the urologist’s response. I’ll forward the RO’s recommendation to reinforce my request.

I’m hoping I can get the PSA done on Friday, 8 December or Monday, 11 December in time to have the results for my 14 December appointment. That would be close enough to the RO’s mid-December recommendation. (Why does this crap always seem to happen just before the holidays???)

More to come.

Header image: Anza-Borrego Desert, California

Thirteen Years

Halloween threw an evil trick at me just ahead of my 13th anniversary of being diagnosed: My PSA nearly doubled, jumping from 0.11 ng/mL to 0.21 ng/mL in just under six months (9 May 2023 – 31 October 2023).

Needless to say, that was not the result I was expecting. I was hoping the salvage radiation and androgen deprivation therapy from the summer of 2022 would have helped put this crap behind me or at least do a better job of controlling it.

What does it mean?

I’m trying hard not to get ahead of myself, but the answer seems pretty obvious: the cancer survived the zapping and is thriving. For me, the fact that it essentially doubled in six months is the biggest concern. If my PSA drifted back up to 0.13 ng/mL, even I would say that I was getting ahead of myself, but it doubling is something else—something more conclusive.

Another factor making me think this is the “real deal” is how rapidly my PSA shot up in the months before the SRT. It went from 0.22 ng/mL on 14 October 2021 to 0.36 ng/mL six months later on 18 April 2022.

From my lay person perspective, this is significant because it means that the window on curative options is closing (closed?) and, going forward, we’ll be more focused on management options that try to slow the inevitable growth of the cancer.

It’s not all doom-and-gloom, though. There are plenty of prostate cancer patients who have been on systemic treatments (hormone therapy) for a decade or longer, keeping their cancer in check. The problem is the side effects of the treatment can substantially impact quality of life, and there’s the chance that the cancer becomes resistant to the hormone therapy, much in the same way that bacteria become resistant to antibiotics.

I have an appointment next week on 9 November with my primary care physician, and with the urologist on 14 December, and it will be interesting to hear each of their perspectives. I emailed the radiation oncologist and get his take, too, while also asking for a refund.

What’s Next?

Again, from my limited knowledge and perspective gained by dealing with this for thirteen years, I suspect the doctors will tell me:

  • To re-test the PSA in one to three months to confirm the upward trend and doubling time.
  • If it continues to increase, perhaps schedule another PSMA PET scan to see if we can locate where it’s at or how far it’s spread, if at all.
  • If we can locate it and it’s a single lesion or two, perhaps another round of radiation may be in order to target those specific lesions.
  • If we can’t locate it, I suspect systemic approaches will be used. This would most likely mean extended hormone therapy. It could possibly mean chemotherapy, but I suspect that would be delayed until later.
  • Or it could be a combination of any or all of the above options.

All of those options come with potentially significant impacts on quality of life.

Final Thoughts

This was a crappy end to an equally crappy month.

On Friday, 13 October (lucky day), I found myself in the Emergency Room with symptoms indicating a cardiac event might be happening. Fortunately, there was no sign of heart attack or stroke. The symptoms puzzled the ER doctor, so he prescribed that I wear a Zio patch continuous heart rhythm monitor for two weeks to see if it catches any irregularities. That comes off on Monday, 6 November and will be sent off for analysis.

The kicker, though, was that I had scheduled an 18-day bucket list trip to New Zealand departing the following Monday, 16 October. I still had some minor symptoms on Saturday morning, so I decided the best and safest course of action was to cancel the trip. (Thankfully, I booked a mostly refundable ticket, and had travel insurance for the remainder.) Disappointing, to say the least.

Perhaps it was meant to be, because an expensive plumbing issue arose at my house that would have needed to have been addressed while I was away.

And now, to put the icing on my October crap cake, my PSA doubles. Ugh.

I won’t lie. When I saw the results online, the news hit hard. I was hoping that it would have continued its downward trend, but I also knew that it could go up, too. I just wasn’t expecting it to go up that much so soon. I would have been happy if the salvage radiation had my PSA hanging out at 0.11 ng/mL for the next decade or so. But I guess that’s not meant to be.

To be transparent, I did question for a moment whether holding off on SRT as long as I did was the wrong decision, but I quickly cast that thought aside. I made that decision with the information I had at the time, and with a desire to avoid treatment side effects for as long as I could. Whether it was right or wrong, no one can say. I’m here now and will have to deal with the present facts. No amount of second-guessing will ever change that, so it’s not worth the effort or energy to do so.

What I’m regretting more at the moment, is cancelling the trip to New Zealand. If a PSA test in December or January shows continued increases in my PSA, I’m guessing that we’d start hormone therapy at the very least. Traveling great distances for a long period while on hormone therapy may not make for the best experience. We’ll see. (Aside from the fatigue and heightened emotions, I seem to have tolerated the Eligard fairly well compared to many.)

Lastly, I’m going to have to do more research on what my options will be and what the current treatment protocols are for someone in my situation.

My summer and early autumn hiatus away from posting on this blog—a refreshing break from cancer—appears to be ending as I start what is likely the next chapter in this story. Stay tuned for more.

Header image: Imperial Beach Pier at sunrise; Imperial Beach, California

PSA After #ProstateCancer Surgery | #MarkScholzMD #AlexScholz | PCRI

Here’s a great video highlighting the decision-making dilemma that comes with a rising PSA after surgery.

It reinforces that I wasn’t nuts in agonizing over my decision to move forward with the decision for salvage radiation. There are just so many variables that go into the decision, and even the “experts” are really just taking their best guess at it.

Day 4,192 – Eligard Injection

This morning was not fun at all.

I checked in at 7:30 a.m. for my 8 a.m. appointment and was a bit nervous but doing generally okay. But around 8:05 a.m., the nurse came out and said, “I know you’re here for some medication, but the doctor forgot to enter the order for it to be administered into your record. We’re trying to track her down now and we’re not sure how long it will take.”

Needless to say, I was not a happy camper.

About 8:45 a.m., the nurse came back out to the waiting area for another patient, and I interrupted and asked him the status of tracking down the doctor. “Oh. We haven’t found her yet. We’re trying to contact any doctor but most don’t come in until after 9 a.m.”

Still not a happy camper.

As you all know, I’ve anguished over the decision to move forward with androgen deprivation therapy (ADT) for a while now. Once you make that decision, you want to move forward with it and psychologically prepare yourself for the event. When you’re given an extra hour and a half, your mind begins to race and to question whether to move forward with this essentially irreversible procedure. At least that’s what my mind did. Call me silly.

The injection itself went well. In fact, it was not much worse than getting my second COVID booster shot last week (or any vaccination). It’s been about three hours since the injection, and the injection site isn’t even sore. It was pretty much a non-event. Time will tell what other side effects will kick in, and how severe they may be.

Well, the stress from this morning has worn me out. Time for a little nap.

More to come, I’m sure.

Be well!

Day 4,178 – PSA Results & Stuff

I went for my pre-physical appointment blood work yesterday and was surprised to have the results back today. It used to take the VA two or three days to post them online.

In any case, my PSA climbed once again from 0.33 ng/mL on 11 March to 0.36 ng/mL yesterday, 18 April. PSA doubling time dropped from 14.4 months to 12.7 months, indicating a continued acceleration which makes sense.

I did schedule my mapping with the radiation oncologist and, in my discussions with the urologist about the PSA test, we agreed to reschedule my 10 May appointment into September after the salvage radiation therapy was completed. My schedule now looks like:

  • 21 April – Appointment with PCP for a lube, oil, and filter change.
  • 3 May – Eligard injection.
  • 16 June – Body mapping with radiation oncologist.
  • 13 September – Urology appointment

We didn’t set an actual start date for the zapping, but I suspect it would be a week or two after the mapping and it would last through July and into August.


My emotions in the last week or so have run the gamut.

I can’t seem to get it out of my head that, once I start down this path, my life as I currently know it will be gone. Much of that is probably unfounded and a gross exaggeration, as the rational part of me knows that the chances for long-term, quality of life-impacting side effects are minimal. Yet the emotional side of my pea-sized brain is dwelling on that and I can’t seem to shake it.

Of course, that leads me to anger over this insidious disease and the impact it has on your life. Aside from the aches and pains associated with my vintage, high mileage body, it’s difficult to reconcile that within me there’s the army of cells wanting to kill me even though I’m feeling generally well. The fact that you have to take drastic action to fight off those cells—again—makes the situation even more aggravating.

Part of this, too, stems from the timing. I retired at the end of October, and there are things I want to do and places I want to go. The uncertainty of not knowing how my body will react to the hormone therapy and salvage radiation makes me hesitant to plunk down $10,000+ for a bucket-list trip to New Zealand now that its borders are beginning to slowly open. Maybe by October (New Zealand’s spring), I’ll know whether I can endure a fourteen-hour flight.

I know that, like the countless men before me, I’ll get past this and adapt accordingly whatever the outcome. What choice do we have? In the interim, I’ll continue to play as my body under treatment allows me to play.

Venting session over. Thanks for listening, and be well.

Month 137 – The Decision

It’s been an interesting few weeks of conversations, concern, and coordination. But first a little digression that has been a factor in this whole process.

When I walked from my home to the radiation oncologist’s (RO) office back in mid-February, the nurse took my vitals and my blood pressure was elevated to the point it both surprised and concerned me (and the nurse). We chalked some of it up to “white coat syndrome,” and left it at that for that visit. Even if it was “white coat syndrome,” it warranted further investigation.

In early March, I started experiencing headaches and even some intermittent numbness of varying intensity on the left side of my face. A bit unnerving. I scheduled an appointment with the VA Urgent Care facility and they checked me out. My blood pressure was still elevated (but not as high as at the RO office), and she didn’t suspect that there was a TIA stroke going on. An MRI confirmed no abnormalities in my brain. (Sorry. I couldn’t resist this classic scene from Young Frankenstein. Anyhow…)

Obviously, trying to figure all of this out took precedence over scheduling salvage radiation therapy (SRT), but it’s also related to SRT and androgen deprivation therapy (ADT) because some studies have shown that there may be an elevated risk of cardiovascular events while on hormone therapy. With an elevated blood pressure and a family history it became a question that I wanted to pose to the RO.

RO Call, Tuesday, 29 March

You may recall that the RO told me that I could use the weekend to think about whether or not I wanted to proceed with concurrent ADT or just do straight radiation therapy. He said he would call me between 8 a.m. and 8:30 a.m. Monday morning for my decision. He didn’t.

However, he did call early Tuesday morning and apologized for missing the call on Monday. He said that the school his kids attend dropped their requirement to wear face masks, and they came home with a common cold and gave it to him. (Justification for continued mask-wearing.)

When we began the conversation, I told him that I was ready to do the concurrent ADT—in line with his thoughts—but I wanted to discuss what was going on with my blood pressure. He said that the cardiovascular risks were “extremely small,” especially with me scheduled to be on ADT for only six months.

I told him about my family history. My dad survived a heart attack at 54 and died in his sleep at 69. We never did an autopsy, but we suspect it was either a blood clot that let loose from major injuries he suffered in a auto accident sixteen months earlier or another heart attack that did him in. My paternal grandmother died at 69 from an aneurism on her heart, and my maternal grandmother died at 66 of a massive stroke.

I also let the RO know that I had been successful in losing 15 lbs. / 7 kg in the last few months and he reminded me that hormone therapy generally leads to weight gain if you’re not very careful.

After all of that, the RO’s enthusiasm for doing concurrent ADT waned and he was more inclined to suggest straight radiation by the end of the call.

At that point in time, though, I had not yet had my MRI—that was scheduled Wednesday evening—and I told the RO that I a) wanted to get the MRI results and b) talk to my primary care physician (PCP) about all of this once he had the results.

PCP Call, Thursday, 31 March 2022

In my call with my PCP, we agreed to put me on medication to help lower my blood pressure as I continue to lose weight. He also was able to give me the MRI results over the phone which surprised me. The technician told me it would take two to three business days to get the results, and he had them in about eighteen hours. Not complaining.

When I specifically asked him about the ADT and associated cardiovascular risks, he, too, said they were minimal. Even so, he was of the mindset to skip the ADT now mainly because of its other well-known side effects of hot flashes, enlarged breasts, weight gain, mood swings, fatigue, etc.

I thought that was interesting.

Urologist Call, Friday, 1 April 2022

Thursday, I emailed the urologist and update on all of this and asked for her insights. She called and we had a good discussion. She, like the others, said the cardiovascular risks were small and that the benefit of doing the ADT concurrent with the SRT was significant. She was definitely in the concurrent ADT camp.

When I spoke with the RO on Tuesday, one of the questions that I had was what drug would they use for the ADT. He thought the VA would use either Lupron® or Eligard®, so I confirmed that with the urologist. It would be a single shot of Eligard® that lasts for six months. Interestingly, she said the SRT could start about a month after the shot; the RO said he’d start SRT about two months after the shot.

I mentioned to her that I have an in-person appointment on 10 May and she suggested I could get the Eligard® shot then. Or, if I wanted to get it sooner, I could call for an earlier appointment.

Urologist Office Call, Monday, 4 April 2022

The Urologist’s office called to schedule the Eligard® injection. It’s set for 3 May 2022.

I did tell the scheduler that I had to have the final conversation with the RO next week, and that I would cancel the appointment if we decided to do the salvage radiation without hormone therapy. He was okay with that.

I will email the urologist to ask for a “before” PSA test to be done as a baseline starting point. I have some other bloodwork on order for my 21 April PCP visit, so I’ll see if the PSA can be added to that order.

Radiation Oncologist Call, Tuesday, 12 April 2022

One thing the RO told me when we last spoke was that he was going on Spring Break vacation with his kids, and wouldn’t be back in the office until 11 April. While he was out, I emailed him a summary of everything above.

We chatted for a good half hour this morning reviewing everything, and with the MRI results not showing anything, he moved back into the “leaning concurrent ADT” camp. His training is to tackle the cancer aggressively.

The Decision

Based everything, I’ve decided to go ahead with the concurrent ADT and SRT.

Barring anything goofy happening, the timeline going forward looks something like this:

  • 18 April – Bloodwork done for PCP visit, hopefully including pre-treatment PSA. (Still trying to get that added to the order.)
  • 21 April – PCP appointment.
  • 3 May – Eligard® injection.
  • 10 May – Previously scheduled in-person appointment with the urologist.
  • Mid-June – Perform body mapping.
  • Mid- to Late June – Start 7 weeks of SRT.

The RO said he’d have his team call me later this week to nail down specific schedules for the mapping and zapping.

Summary

I wish I could say that I was relieved at the end of the call this morning, but I wasn’t. This was committing to a course of action that I really wish I didn’t have to do. Life isn’t fair, I get it. I also get that it’s the right thing to do.

Wish me luck.